Introduction
Teaching electrical machines to engineering students is a challenging task, and hands-on experimentation in the laboratory greatly enhances their understanding of the theoretical concepts. Extensive studies have been conducted in the application of virtual reality (VR) technology to engineering education.1,2 Simulation programs as well as plant simulators have been used to enhance the understanding of difficult engineering topics. Research shows that VR and simulation based technology enhance learning by providing a fully immersive, hands-on experience which enhances the traditional learning approach.1 Furthermore, VR and simulation based learning extend the educational reach of the university by providing distance learning and equal educational opportunities to students with special needs. From an economical perspective, these methods provide an alternative to purchasing large amounts of expensive laboratory equipment. In some cases, VR and simulation based learning can be used to supplement real laboratory experiments.1
In this paper we explore the use of the simulation program PSPICE to enhance the understanding of the transient behavior of the DC shunt motor. The DC motor is an energy conversion device which converts DC electrical energy into mechanical energy. DC motors have two sets of windings, one on the stator and the other on the rotor. The winding on the stator is called the field winding and produces the magnetic field necessary for motor action. The winding on the rotor is called the armature winding. Depending on how the two windings are connected, one could have a series motor, for which the armature is connected in series with the field winding; a shunt motor, for which the armature is connected in parallel with the field winding; or a compound motor, for which the field winding has two parts, one connected in series with the armature and one in parallel with the armature. The shunt motor is the most common arrangement and is still utilized in electrical propulsion systems on board of smaller ships.
Most power/electrical engineering curricula present the analysis of DC motors at steady state, with little discussion on the transient behavior. It is important to know the transient behavior of the shunt DC motor in order to have a complete understanding of its performance. Attempts to describe the transient behavior of DC motors have been made in Hubert3 and in some cases, they are erroneous and misleading.
Simulations of the transient behavior of DC motors using Matlab have been completed for changes in the torque or applied voltage in.4–6 PSPICE is a powerful simulation program that is readily available to students and professors at no cost. While PSPICE has a model in its library for a Brushless DC Motor, the model is not suitable for modification to investigate the behavior of any other types of DC motor. In Burroughs7 PSPICE was used to investigate the transient behavior of DC motors, however the study only investigated changing one variable at a time.
This paper presents a complete PSPICE model of a shunt DC motor. Furthermore, this model is used in a practical laboratory exercise to enhance student learning in an Electrical Machines course. The PSPICE model is used to simulate the transient behavior of the shunt DC motor under both separate and simultaneous changes in the field, armature, and load. Students were given a quiz before and after the introduction of the PSPICE model to assess its effectiveness in improving their understanding of the shunt DC motor. The results of these quizzes show a clear improvement after the PSPICE model was taught to the students. Thus the PSPICE model presented in this paper is of significant pedagogical value to students taking a course in electrical machines.
Theory
The theory presented in this section is what students are exposed to in class as part of several lectures on the topic of the shunt DC motor.
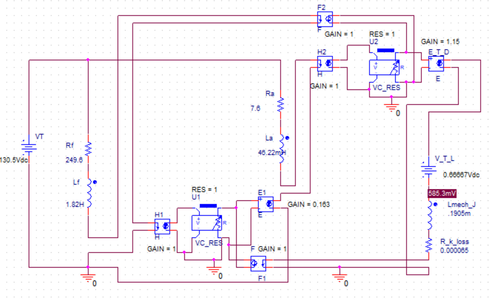
The model of the shunt DC motor is shown in Fig. 1. The field and armature inductances are shown in order to account for them during the transient time. The equations describing the behavior of the shunt DC motor are shown below (with added external resistances in the armature and the field The Kirchhoff’s voltage law applied to the input loop is given in Eq. (1) and Kirchhoff’s voltage law applied to the outside loop is given in Eq. (2). As the armature windings rotate inside the field winding flux, a counter voltage or emf (electromotive force), is induced in the windings according to Faraday’s Law, as shown in Eq. (3), where n is the speed of the motor in rpm. This equation assumes that the field flux is proportional to the field current, which is true in the linear region of the core.
VT=Lf⋅dIfdt+(Rf+Rfe)⋅If
VT=La⋅dIadt+(Ra+Rae)⋅Ia+Ea
Ea=k⋅If⋅n
The mechanical power developed by the motor is given below, in Eq. (4). The developed torque is then calculated as shown in Eq. (5)
Pmech =Ea⋅Ia
The developed torque is then calculated as shown in Eq. (5) and (6) and is given in English units of lb-ft.
TD=7.04⋅Pmech n=7.04⋅Ea⋅Ian=7.04⋅k⋅If⋅Ia=k′⋅If⋅Ia
k′=7.04⋅k
The mechanical equation of motion is given in Eq (7), where represents the moment of inertia of the motor, represents the shaft torque of the motor, is the load torque and represents the loss in torque due to rotational losses proportional to the speed
J⋅dndt=Tshaft −TLTshaft =TD−Tloss =TD−kloss ⋅n
Current Multiplier Using a Voltage-Controlled Resistor
In order to simulate the counter emf and the developed torque we note that they are proportional to the product of two variables as given in Eq (3) and (5) (repeated here for convenience):
Ea=k⋅If⋅n
TD=k′⋅If⋅Ia
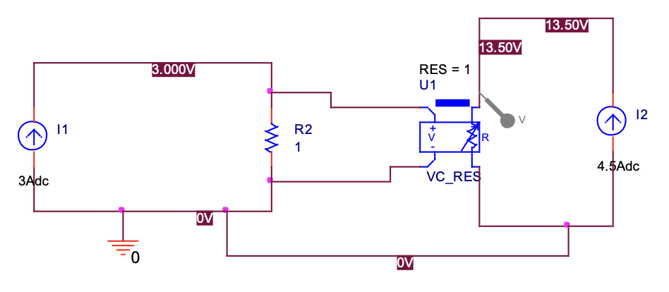
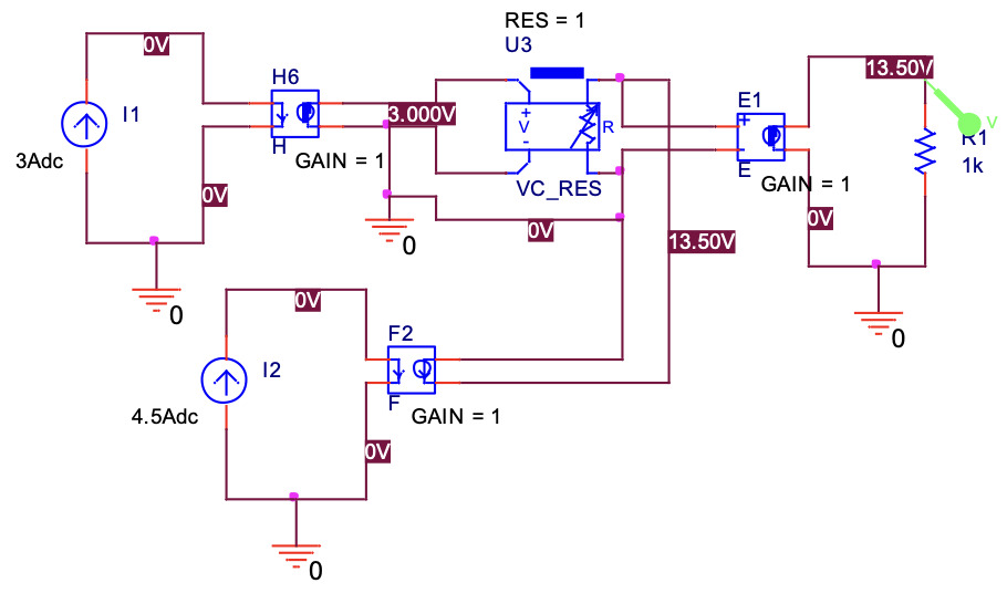
In order to accomplish this task, the voltage-controlled resistor model is used (VC_RES) as shown in Fig. 2. The first current is passed through a 1 Ω resistor and the voltage across that 1 Ω resistor is proportional to that first current. The value of the voltage-controlled resistor becomes:
RVC=a⋅(I1⋅1Ω)=a⋅I1
The second current is passed through the voltage-controlled resistor, and the voltage across that resistor becomes:
Vout=RVC⋅I2=a⋅I1⋅I2
In order not to disturb the circuit parameters, a current controlled voltage source was used instead of the current source passing through the 1 Ω resistor. The second current source was replaced by a current-controlled current source. The voltage output, which is proportional to the product of the two currents, was obtained through a voltage-controlled voltage source, as shown in Fig. 3. Figure 3 also shows the voltage across the R1 resistor is 13.5 V which is the product of the two currents, 3 A and 4.5 A.
Mechanical Equation Simulation
The mechanical differential equation is simulated via an RL circuit with the current through the inductor being the equivalent of the speed of the motor. The mechanical equation of motion is:
J⋅dndt=TD−kloss⋅n−TL
Which becomes:
J⋅dndt+kloss ⋅n=TD−TL
The differential equation that describes the current through an inductor in an RL circuit is:
L⋅didt+R⋅i=E
Due to the similarity between Eqs. (11) and (12), an RL circuit can be used to simulate the mechanical differential equation of motion. This is done by selecting the inductance value to be equal to the moment of inertia of the motor, selecting the resistance to be equal to , and selecting two series opposing voltage sources to simulate
The PSPICE circuit for the mechanical equation of motion is shown in Fig. 4.
The current through the inductor will represent the value of the speed of the motor in rpm. We chose to work in English units, however the same discussion can be made for SI units.
Complete Model of the Shunt DC motor
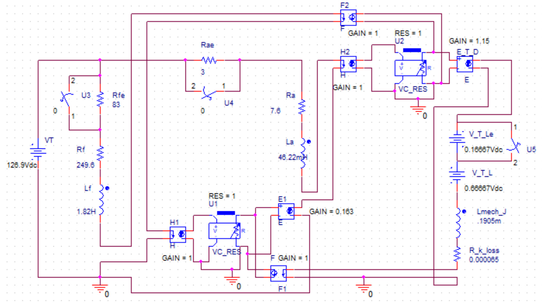
The complete PSPICE circuit used to simulate the shunt DC motor is shown in Fig. 5.
The voltage source was replaced by the circuit given in Fig. 3 with the two input currents being from the field circuit, and being the current from the mechanical equivalent circuit. The voltage source simulating the developed torque, was also replaced by the circuit in Fig.3 with the two input currents being from the field circuit, and from the armature circuit.
Laboratory Experiment: Parameters and Description
The motor used in the laboratory experiment portion of this paper is a fractional horsepower LabVolt motor, which has the following parameter values (see Table 1). The motor is loaded with a LabVolt electrodynamometer. The values of the motor parameters were measured and calculated from the laboratory data collected.
The rated speed was 1393 rpm at a load torque of 0.66667 lb-ft and a speed proportional torque loss (due to viscous friction) of 0.091 lb-ft at this rated load and speed.
The values of the field and armature currents, counter emf, and developed and shaft torques were calculated an are given in Table 2.
Laboratory and Simulation Results
The performance of the LabVolt shunt DC motor was measured and is shown in Table 3 below:
The PSPICE model of the shunt DC motor was compared to the values measured in the laboratory. The results are shown in Table 4. The percent error in the speed is less than 2.2% and the percent error in input current is less than 4.6%. The main sources of error were the equipment components used: the DC motor, the Electrodynamometer as well as the belt system that allowed the motor to drive the dynamometer. The bearings were a bit rusted and required lubing for smooth operation. The DC ammeter used was an analog one, which had an accuracy of ±0.15A.
First, the simulation of the transient response to the weakening of the field under constant load torque is performed. The expected results are an increase in the speed of the motor, a decrease in the counter emf and an increase in the armature current. In this paper we added a resistor in series with the field, which resulted in an approximate reduction of 25% in the field current. The results of the simulation are shown in Fig. 7.
The results show that the speed goes up to 1816 rpm, the counter emf goes down to 111.7 V and the armature current goes up to 1.82 A. However, the overshoot in the armature current takes the value to approximately 4.45 A. This increase in the armature current was also noticeable in the lab whenever resistance was added to the field.
We investigated the transient response to simultaneous changes in the load torque, field current and armature current as follows: the load torque was reduced by 25%, the field current was reduced by 25% and the armature resistance was increased by 3 Ω. The results are harder to predict without calculations and are shown in Fig. 8.
The simulation shows a behavior which results in a final speed of 1789 rpm, a counter emf of 110 V and an armature current of 1.46 A.
The last investigation deals with a misconception that one might have when looking at the speed equation of the shunt motor, shown here in Eq. (13):
n=Eak⋅If=VT−Ia⋅Rak⋅If
By reducing the current in the field winding, we weaken the field, and thereby increase the speed of the motor. If the field current is dramatically lowered the speed should increase to exceedingly large values This dramatic increase in speed can be experimentally observed if the motor is unloaded or very lightly loaded, which might lead to the destruction of the motor.
However, if the motor has any significant load when its field current approaches zero, the motor will not be able to develop any significant torque and will consequently stall and stop—leading to a large armature current.
Both these scenarios are verified by the model presented in this paper. Figure 9 shows the behavior of the shunt DC motor when a large resistance is inserted in the field circuit (simulating a low value for the field current), while the motor is unloaded.
In this case, one can see that the loss of the field excitation can result in an increasing speed to levels that can damage the motor. The armature current is also increasing to levels that are, in this simulation, approximately 13 times the rated current. So, the armature windings will most likely be damaged before the motor over-speeds to destruction. This same behavior also occurs if the motor is very lightly loaded.
When the motor is carrying a significant load, the drop in the field current will make the counter emf drop significantly before the speed and the armature current will react, thus reducing the developed torque and forcing the motor to stall. This scenario is depicted in Fig. 10.
One can see that the speed starts decreasing towards 0 and the armature current in only limited by the resistance in the armature, and can reach values of approximately 13 times the rated value.
Assessment
The assessment of the use of this model in facilitating the understanding of the behavior of the shunt DC motor in a classroom setting was conducted for a section of 17 students as follows:
-
The theory of DC motors and specifically the shunt motor was presented in the class. The traditional circuit model was introduced and several examples of problems dealing with the operation of the motor are solved in class.
-
A laboratory experiment was conducted, in which the operation characteristics of the shunt motor are measured.
-
A pre-test was administered in which several questions, some quantitative and others qualitative were asked.
-
The new PSPICE circuit model was introduced and several simulations were conducted to demonstrate that the model correctly describes the performance of the actual shunt DC motor in the lab. The investigation of the performance of the motor when the field was removed was also conducted under no-load and full-load. The simulated results using the circuit model were compared to the actual behavior of the motor in the lab.
-
A post-test was administered in which some of the questions from the pre-test were repeated.
-
The results of the pre and post-tests were discussed.
Assessment Results
The answers to the following two questions were assessed:
Q1: How will the DC Shunt motor behave if the field excitation is completely removed (i.e. , or ), while the motor is unloaded?
A. The motor will accelerate
B. The motor will run at the same speed
C. The motor will continue to run but at a lower speed
D. The motor will stop
Q2: How will the DC Shunt motor behave if the field excitation is completely removed (i.e. , or ), while the motor is fully loaded?
A. The motor will accelerate
B. The motor will run at the same speed
C. The motor will continue to run but at a lower speed
D. The motor will stop
The pre-test results show that 47% of the students answered question 1 correctly and 17.6% answered question 2 correctly.
The post-test results show that 89% of the students answered question 1 correctly and 94% answered question 2 correctly.
The students were then surveyed to gauge the effectiveness of the PSPICE model in enhancing their understanding of these three key aspects of the behavior of the shunt DC motor:
Q1. The PSPICE model and the PSPICE simulation enforced the understanding of the operational performance of the DC shunt motor when the field was weakened by adding resistance in the field winding.
A. I fully agree
B. I partly agree
C. I am neutral
D. I somewhat disagree
E. I fully disagree
Q2. The PSPICE model and the PSPICE simulation enforced the understanding of the operational performance of the DC shunt motor when the field circuit was opened while the motor was load.
A. I fully agree
B. I partly agree
C. I am neutral
D. I somewhat disagree
E. I fully disagree
Q3. The PSPICE model and the PSPICE simulation enforced the understanding of the operational performance of the DC shunt motor when the field circuit was opened while the motor was unloaded.
A. I fully agree
B. I partly agree
C. I am neutral
D. I somewhat disagree
E. I fully disagree
The results of the survey are presented in the figure below.
The results show that more than 70% of the students agree that the PSPICE simulation contributed to an improvement of their understanding of the concepts presented. The results are expected to increase in the next iteration of the class, since the students will have the opportunity to run the PSPICE simulation themselves and investigate different scenarios in the operation of the shunt DC motor.
The results of the DC Motors Section of this year’s final exam (AY 2023) were compared to those of last year’s final exam (AY 2022). The questions were identical for both this year’s and last year’s exams. The actual questions are given in the Appendix. The results, given in Table 5 below, show the percent of correct answers to the same questions given to both sections. Column 1 shown the number of the question and column 2 and 3 show the percentage of correct answers given by the section for which PSPICE was used (AY 2023) and the percentage of correct answers given by the section for which PSPICE was not used (AY 2022).
The results of the comparison show that the section for which the PSPICE model was introduced performed better in all the six DC shunt motor questions than the section which was not introduced to the PSPICE model. This shows that the understanding of the topic improved with the introduction of the PSPICE model.
Conclusions
In this paper we have presented a new circuit model using PSPICE that provides students with an improved understanding of the transient behavior of the shunt DC motor. Furthermore, this new circuit model allows for the investigation of the transient behavior of the shunt DC motor under different disturbances in the field circuit, armature circuit, and load torque, both separately and simultaneously. The model uses a novel circuit which produces a voltage proportional to the product of two currents and allows for the introduction of different disturbances at the same time. The efficacy of this PSPICE model was evaluated and proven to be pedagogically significant through assessment in the laboratory portion of an undergraduate level electrical machines course.
The PSPICE model provided students with a more interactive approach to learning about the shunt DC motor. By allowing them to modify parameters and observe the resulting effects on motor behavior, students gained a deeper understanding of the motor. This is demonstrated by our assessment results, which mirrored the findings of previous research.1,2
While all students engaged with the physical motor in the lab, the limited number of machines meant that not everyone had sufficient time for hands-on learning. The PSPICE model compensated for this by offering students more individual opportunities to explore the motor’s operation. Additionally, the virtual model fostered active learning, enabling students to interact with the circuit and receive immediate feedback without the risk of damaging costly equipment. Moreover, understanding the circuit model of the motor enhances comprehension of the physical machine, as grasping a concept from multiple perspectives is a hallmark of deeper learning.






_speed__(b)_counter_emf__and_(c).png)

_speed__(b)_counter_emf__(c)_armature.png)
_speed__(b)_counter_emf__(c)_a.png)
